网站首页
本院概况
医院介绍
院容院貌
机构设置
领导班子
医院荣誉
院务公开
招标信息
招聘信息
财务信息
医院新闻
党建工作
党务公开
职工园地
青年园地
志愿者服务
学习十二大
科室介绍
专家介绍
健康知识
科普活动
围产期健康
妇女健康
儿童健康
科研动态
就医指南
预约挂号
每周出诊
医疗价格
科室分布
门诊须知
住院须知
出生证办理
病历复印
标题
摘要
内容
返回
网站首页
>>
院务公开
>>
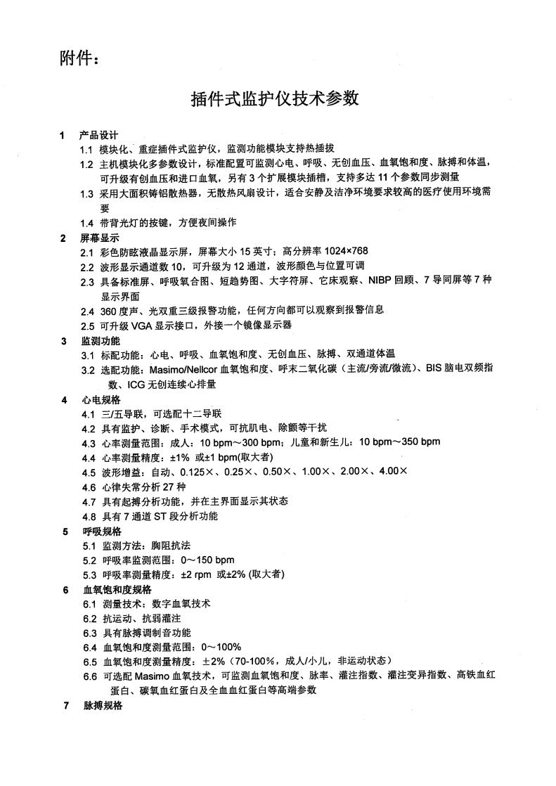
恩平市妇幼保健院插件式监护仪设备院内公开招标公告
恩平市妇幼保健院插件式监护仪设备院内公开招标公告
来源:
|
作者:
toys-100
|
发布时间:
2023-05-10
|
3609
次浏览
|
🔊
点击朗读正文
❚❚
▶
|
分享到:
上一篇:
恩平市妇幼保健院预防接种门诊后补冷库院内......
下一篇:
恩平市妇幼保健院关于特需医疗服务收费项目......