良好的孕前保健计划可以帮助您准备好迎接新生命的到来,同时也有助于减少孕期并发症和提高生育率,那我们应该怎样进行科学的备孕呢?
一、最佳生育年龄
目前认为女性最佳生育年龄为 24~29 岁,男性为 26~35 岁。
因此,从这个角度出发,建议 24~29 岁女性,26~35 岁男性应尽快备孕。

二、最佳生育间隔
其次,目前认为最佳生育间隔为:两次妊娠间隔时间应不少于 6 个月,最好超过 18 个月,妊娠间隔在 6~18 个月应进行风险和益处评估。
三、备孕前三个月注意事项
1.怀孕前夫妇双方应合理调整饮食结构,做到科学膳食,营养均衡,妇女尤其应注意叶酸的补充。
2.改变不良的生活习惯及行为,如:烟、酒、药物成瘾,过度疲劳、过度压力、心理焦虑、抑郁等进行干预、调整,必要时用药物、心理治疗。
3.避免接触有毒有害物质,如汞、铅、有机溶剂、杀虫剂、甲醛、X射线等。
4.准备怀孕时切忌滥用药物,如果需要服药应在医生指导下进行。
5.适当运动,锻炼身体,作息要规律。
四、多久未孕,需要就诊?
对于正常育龄期,有规律性生活的女性,如无保护性生活 1 年未孕或年龄 35 岁以上、无保护性生活6个月未孕者,建议转诊不孕不育专科门诊。
五、采取避孕措施后多久可计划妊娠?

建议:
1.短效口服避孕药停药即刻即可计划妊娠;
2.复方长效口服避孕药需要停药 3 个月可计划妊娠;
3.皮下埋置避孕剂和宫内节育器取出后 3 个月可计划妊娠;
4.复方避孕针则建议停用 5个月恢复排卵后可计划妊娠。
六、做好孕前检查
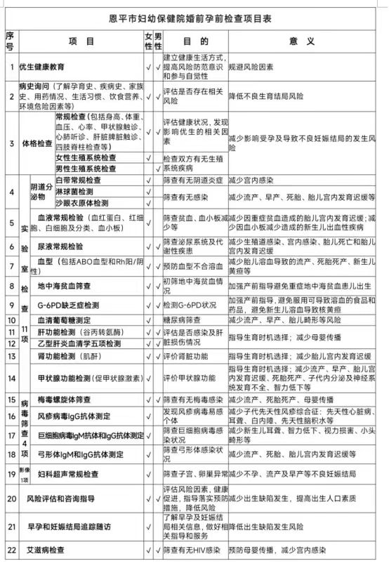
孕前优生健康检查是预防出生缺陷的重要保障措施。夫妻双方最好在计划怀孕半年内或怀孕3个月内做孕前优生检查。检查内容包括:

免费婚前孕前检查,一起来了解▼
一、哪些人群符合条件可享受?
1.一方或双方为广东省户籍或持有效《广东省居住证》的登记结婚人员;
2.符合再生育政策夫妇,按照规定每孩次可以继续享受一次免费孕前优生健康检查服务;
3.特殊人群如军婚对象要在预约结婚登记前进行婚前医学检查的,按照相关规定执行。
二、哪里能做免费婚前孕前检查?
恩平市妇幼保健院为加强婚前孕前保健,提高服务质量,在恩平市民政局婚姻登记处设立“一站式”免费婚前孕前健康检查服务中心。
新婚夫妇在结婚当天即可享受“一站式”免费婚前健康检查,也可在预约结婚登记后提前到恩平市妇幼保健院享受一次免费婚前健康检查。
计划怀孕夫妇在怀孕前半年内或怀孕3个月内请前往恩平市妇幼保健院妇女保健科享受一次免费的孕前健康检查!
三、接受婚检孕检前,双方需要做哪些准备?
1.检查前一天清淡饮食、避免饮酒、疲劳等。
2.检查当天夫妇双方需空腹抽血。
3.女方行妇科超声检查需憋尿(尿急感)。
4.女方妇科检查时请避开月经期再检查。
5.男女双方备齐身份证、结婚证等证件。
免费婚前孕前检查地址
1.恩平市妇幼保健院
地址:恩平市新城东路3号(恩平市妇幼保健院门诊综合楼三楼妇保科)
咨询电话:(0750)7818697
工作时间:周一至周日上午8:00-11:30,下午14:30-17:30
2.恩平市民政婚姻登记处“一站式”免费婚前孕前健康检查服务中心
地址:恩平市锦江国际新城情人街70-73号
咨询电话:(0750)7821093
工作时间:周一至周五08:30-12:00,14:30-17:30